Arduino Controlled Automatic Indoor Plant Watering System
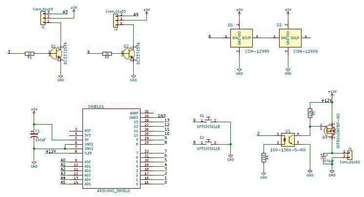
By Cody Walseth Overview This project is an Arduino Uno controlled automatic plant watering system. Using an Adafruit Peristaltic pump, DF Robot capacitive soil moisture sensor, addressable LEDs and a micro servo with a couple 3D printed…

